17live
17live
17live概况
师资队伍
科学研究
学生园地
招生就业
人才培养
党建工作
17live
17live简介
|
历史沿革
|
现任领导
科研概况
|
历年科研项目汇总
招生计划
|
就业信息
本科教育
|
研究生教育
当前位置
:
17live
»
人才培养
» 研究生教育
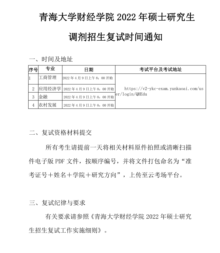
17live 2022年硕士研究生调剂招生复试时间通知
发布时间2022-04-08 查看次数:
17live